שלום אורח
יציאה

מחברת אלקטרוניקה

בניית מעגל סירנה

הרכיבים שנשתמש בהם לבניית מעגל הסירנה הם:
•        2 רכיבי 555
•        2 נגדים 1KΩ, 0.25W
•        נגד 6.8KΩ, 0.25W
•        2 נגדים 10KΩ, 0.25W
•        4 קבלים 0.1uF
•        קבל 10uF, 16V
•        2 קבלים 100uF, 16V (ראו הערה למטה)
•        סוללה 9V
•        מחבר לסוללה 9V
•        חוטים למטריצה
•        מטריצה
•        רמקול 8Ω, 0.5W
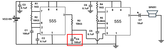
*קבל נוסף של 100uF שאינו מופיע בשרטוט יתווסף למעגל בסיום בניית הסירנה כדי לשדרג את הסירנה
מעגל סירנה – לפני שמתחילים
אנחנו נלמד כעת ונבנה מעגל חשמלי המייצר קול של סירנה הקופצת בין שני צלילים שוב ושוב. לאחר מכן נשדרג את מעגל הסירנה לצליל עולה ויורד בהדרגה.
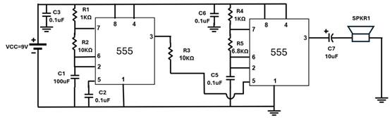
מעגל הסירנה

מעגל הסירנה מבוסס על מעגל הצפצפה אבל עם מספר תוספות. כדי לייצר צליל של סירנה נרצה לייצר צליל בתדר של בערך 1KHz המשתנה לסירוגין כל בערך שניה וחצי כפי שכבר שמעתם בסרטון סירנה מספר 1. כדי לייצר אות בעל זמן מחזור של 1.5 שניות נשתמש בעוד רכיב 555 ונבחר נגדים וקבל שיתנו זמן מחזור של בערך 1.5 שניות. למה בערך? מכיוון שזה לא בדיוק חשוב אם זה בדיוק 1.5 שניות ולכן נבחר נגדים וקבלים בעלי ערכים שיתנו לנו זמן מחזור הקרוב ביותר לזמן המחזור הרצוי.

את תדר הצפצפה כבר חישבנו כאשר בנינו את מעגל הצפצפה. כעת נחשב את תדר הסירנה. נשתמש בנגדים והקבל על פי השרטוט למעלה במעגל ה 555 השמאלי:
זמן המחזור הוא סכום הזמנים t1+t2, כלומר, 1.45 שניות.
ועכשיו יש פה טריק קטן. אם נחבר את יציאת 555 השמאלי שזמן המחזור שלו 1.45 שניות להדק מספר 5 של ה 555 המייצר תדר 1KHz נקבל מצב בו נתערב בייצור התדר הגבוה וכך נקבל סירנה הקופצת בין שני תדרים גבוהים לסירוגין. את החיבור נעשה בעזרת נגד טורי של 10KΩ. לא נכנס במסגרת אתגר האלקטרוניקה לחישוב ערך הנגד הטורי הזה.
מעגל סירנה – שלבי הבניה

בתפריט הקורס של פרק זה יש דף להדפסה עם השרטוט החשמלי והתמונה של המעגל המורכב על מטריצה. לפני שאתם מתחילים בבניית המעגל הדפיסו את הדף כדי שיהיה לידכם בזמן הבניה.

הכנסת רכיב 555 שמאלי
הכניסו את הרכיב 555 השמאלי למטריצה כך שהדק מספר 1 נמצא בצד שמאל למטה. הכניסו אותו בחלק השמאלי של המטריצה (מומלץ למקם את הרכיב כך שהדק מספר 1 נמצא בעמודה מספר 10 של המטריצה כדי שהמעגל שתבנו יהיה תואם לתמונות בהוראות הבאות). מספור ההדקים ברכיב מסוג זה (אריזת DIP-8) נראה כך וניתן לזיהוי על ידי המגרעת בצד שמאל של הרכיב כך שההדק מתחת למגרעת הוא הדק מספר 1 ואחרי כל שאר ההדקים בספירה נגד כיוון השעון כפי שניתן לראות בתמונה הבאה:
לרכיב חדש נדרש לעיתים לכופף מעט את ההדקים כלפי פנימה כדי שיכנס לחורים המתאימים במטריצה
מעגל סירנה – שלבי הבניה
בדומה לתהליך בניית מעגל הצפצפה, גם כעת נסביר את שלבי בניית המעגל על ידי סימון החוט או הרכיב על ידי הקפה שלו בקו צהוב. הדפיסו את שרטוט מעגל הסירנה (הקובץ נמצא בתפריט הקורס וניתן להורדה והדפסה) כדי לבנות אותו על המטריצה ופעלו לפי ההוראות הבאות.
חברו מוליך בין הדקים 2,6 של רכיב 555.
חברו את הדק 8 של ה 555 השמאלי לפס הזנת המתח האדום (לפס זה יחובר בהמשך ההדק החיובי של הסוללה).
חברו את הדק 4 של ה 555 השמאלי לפס הזנת המתח האדום.
מעגל סירנה – שלבי הבניה
חברו מוליך בין הדק 1 של רכיב 555 השמאלי לפס האדמה (הארקה) התחתון (הפס הכחול).
פס המתח האדום העליון ישמש בהמשך לחיבור ההדק החיובי של הסוללה.
פס המתח הכחול התחתון (אדמה) ישמש בהמשך לחיבור ההדק השלילי של הסוללה.
חיבור הקבלים – 555 שמאלי
הכניסו את הקבלים C1, C2, C3 על פי השרטוט ולפי התמונה הבאה:
לקבל C1 ישנה חשיבות לקוטביות – שימו לב לחבר את ההדק החיובי של C1 להדק 2 של רכיב 555 השמאלי ואת ההדק השלילי להדק 1 של 555 השמאלי (מכיוון שהדק 1 של ה 555 השמאלי כבר מחובר לפס האדמה). שימו לב לסימון ההדק השלילי על גוף הקבל.
ערך הקבל C1 הוא 100uF. בדקו שערך זה רשום על גוף הקבל.
לקבלים C2, C3 אין חשיבות לקוטביות (קבלים קרמים).
הקבל C2 מחובר בין הדק 5 של 555 לפס האדמה (שימו לב לחיבור בעזרת מוליך כדי להגיע לפס האדמה – נחבר אותו עוד מעט).
הקבל C3 מחובר בין הדק 8 של 555 לפס האדמה (שימו לב לחיבור בעזרת מוליך כדי להגיע לפס האדמה – נחבר אותו עוד מעט).
ערך הקבלים C2, C3 הוא 100nF (0.1uF) ולכן הקוד שרשום עליהם הוא 104.
חיבור הקבלים C2, C3 לפס האדמה – 555 שמאלי
חברו את ההדקים הפנויים של C2, C3 לפס האדמה הכחול התחתון של המטריצה על פי השרטוט ועל פי התמונה הבאה:
חיבור הנגדים – 555 שמאלי
שני הנגדים ניתנים לזיהוי בעזרת הצבעים הבאים:
נגד R1 = 1KΩ (חום, שחור, אדום)
נגד R2 = 10KΩ (חום, שחור, כתום)
חברו את שני הנגדים על פי התמונה הבאה (לנגדים אין קוטביות ולכן ניתן לחבר אותם בכל כיוון):
הנגד R1 בעל התנגדות 1KΩ (חום, שחור, אדום) מחובר בין הדקים 7,8 של ה 555 השמאלי.
הנגד R2 בעל התנגדות 10KΩ (חום, שחור, כתום) מחובר בין הדקים 6,7 של ה 555 השמאלי.
הכנסת רכיב 555 ימני
הכניסו את הרכיב 555 הימני למטריצה כך שהדק מספר 1 נמצא בצד שמאל למטה. הכניסו אותו מימין ל 555 הקים כבר במטריצה. מומלץ למקם את הרכיב כך שהדק מספר 1 נמצא בעמודה מספר 20 של המטריצה כדי שהמעגל שתבנו יהיה תואם לתמונות בהוראות הבאות.
חברו מוליך בין הדקים 2,6 של רכיב 555 הימני
חברו את הדק 8 של ה 555 הימני לפס הזנת המתח האדום (לפס זה יחובר בהמשך ההדק החיובי של הסוללה).
חברו את הדק 4 של ה 555 הימני לפס הזנת המתח האדום.
חברו מוליך בין הדק 1 של רכיב 555 הימני לפס האדמה (הארקה) התחתון (הפס הכחול).
פס המתח האדום העליון ישמש בהמשך לחיבור ההדק החיובי של הסוללה.
פס המתח הכחול התחתון (אדמה) ישמש בהמשך לחיבור ההדק השלילי של הסוללה.
חיבור הקבלים C5, C6 – ל 555 הימני
הכניסו את הקבלים C5, C6 על פי השרטוט ולפי התמונה הבאה.
לקבלים C5, C6 אין חשיבות לקוטביות (קבל קרמים).
הקבל C5 מחובר בין הדק 2 של 555 הימני להדק האדמה (הדק 1 של 555 הימני). ניתן לחבר את הקבל באלכסון כמו בתמונה כל עוד הוא מתחבר בין הדקים 2, 1 של 555 הימני.
הקבל C6 מחובר בין הדק 8 של 555 הימני לפס האדמה התחתון בעזרת חוט שנחבר בהמשך.
ערך הקבלים C5, C6 הוא 100nF (0.1uF) ולכן הקוד שרשום עליהם הוא 104.
חברו חוט בין ההדק הפנוי של הקבל C6 לפס האדמה הכחול התחתון.
חיבור הקבל C7 – ל 555 הימני
כדי לחבר את הקבל C7 יש לחבר תחילה חוט מהדק 3 של 555 הימני לפי התמונה הבאה:
לקבל C7 ישנה חשיבות לקוטביות – שימו לב לחבר את ההדק החיובי של C7 להדק 3 של רכיב 555 ואת ההדק השלילי (בהמשך בניית המעגל) לחוט האדום של הרמקול.
ערך הקבל C7 הוא 10uF. בדקו שערך זה רשום על גוף הקבל.
חיבור הנגדים R4, R5 – ל 555 הימני
שני הנגדים R4, R5 ניתנים לזיהוי בעזרת הצבעים הבאים:
נגד R4 = 1KΩ (חום, שחור, אדום)
נגדR5 = 6.8KΩ (כחול, אפור, אדום)
חברו את שני הנגדים על פי התמונה הבאה (לנגדים אין קוטביות ולכן ניתן לחבר אותם בכל כיוון):
הנגד R4 (חום, שחור, אדום) מחובר בין הדקים 7,8 של 555 הימני.
הנגד R5 (כחול, אפור, אדום) מחובר בין הדקים 6,7 של 555 הימני.


חיבור נגד R3 בין ה 555 השמאלי לימני
חברו נגד 10KΩ (חום, שחור, כתום) בכניסת 555 הימני בהדק 5.
חברו חוט בין ההדק הפנוי של הנגד R3 להדק 3 של 555 השמאלי.
חיבור הרמקול
חברו את הרמקול כאשר החוט האדום מחובר להדק השלילי של הקבל C7 וההדק השחור מחובר להדק השלילי של הסוללה, כלומר, פס האדמה הכחול התחתון (האדמה של המעגל) לפי התמונה הבאה:
מכיוון שחוטים של רמקול הם בדרך חוטים רב גידים, יתכן ויהיה קשה להכניס אותם לחורי המטריצה. בצעו ליפוף של גידי החוט עצמו כך שהגידים יהיו מלופפים סביב עצמם והכניסו אותו בזהירות לחור במטריצה. כדי לדחוף את החוט ניתן גם להיעזר בשאריות של רגלי נגדים שכבר קיצרתם.
חיבור מחבר הסוללה

חברו את מחבר הסוללה לפי התמונה הבאה:
המוליך האדום הוא ההדק החיובי של הסוללה. המוליך השחור הוא ההדק השלילי של הסוללה
הפעלת המעגל
רגע לפני שמחברים את הסוללה חשוב לעשות בדיקה שכל החיבורים שביצעתם נכונים בהתאם להוראות. אם החיבורים נכונים, חברו את הסוללה, הרמקול ישמיע צליל סירנה משתנה לסירוגין.
אם השתמשתם במטריצה בה כל פס מתח מחולק לשני חלקים וודאו שחיברתם את כל החוטים לחלק אחד של פס המתח. אם חיברתם לשני חצאי פס המתח (או פס האדמה) וודאו שביצעתם חיבור של חוט בין שני חצאי פס המתח כדי להפוך אותו לפס מתח אחד רציף.
ועכשיו הגיע הזמן לשדרג קצת את הסירנה להפקת צליל עולה ויורד. אנחנו רוצים סירנה שמשנה את הצפצוף בהדרגה ולכן צריך שבמקום אות ריבועי המגיע מיציאת 555 השמאלי להדק 5 של 555 הימני נרצה אות שעולה ויורד בהדרגה. כיצד עושים זאת?
למדנו כבר על טעינת ופריקת קבל בעזרת נגד ולכן נשתמש בידע הזה. אם נחבר ביציאת ה 555 השמאלי נגד ובטור אליו קבל, המתח על הקבל יכול לשמש כדי לשנות את התדר של ה 555 הימני אם נכניס אותו להדק 5 שלו מכיוון שהקבל נטען ומתפרק בהדרגה על פי מצב היציאה של ה 555 השמאלי.
כאשר היציאה של ה 555 השמאלי נמצאת במצב '1' (1 לוגי  = 9 וולט ביציאה), הקבל יטען. כאשר היציאה של ה 555 השמאלי נמצאת ב '0', הקבל יתפרק. קצב הטעינה והפריקה תלוי בקבל והנגד. המתח המשתנה בהדרגה בגלל טעינה ופריקה של הקבל משפיע על התדר של ה 555 הימני ולכן גורם לכך שהתדר עולה ויורד בהדרגה לסירוגין.

כבר יש לנו נגד ביציאת 555 השמאלי (R3) ולכן עלינו רק להוסיף את הקבל C4 בעל ערך 100uF בין הדק 5 של 555 הימני לאדמה.
הוסיפו את השינוי הבא במעגל הסירנה (השינוי מסומן במלבן אדום):
חברו את הקבל C4 בעל ערך 100uF כך שההדק החיובי של הקבל מחובר להדק 5 של 555 הימני.
כדי לחבר את ההדק השלילי של הקבל C4 לאדמה, חברו חוט בין ההדק השלילי של הקבל לפס האדמה הכחול התחתון.
הפעילו את המעגל והקשיבו לצליל העולה ויורד בהדרגה.
מזל טוב!!!
סיימתם את אתגר 555 בהצלחה. אתם בדרך הנכונה שתאפשר לכם ללמוד את תחביב האלקטרוניקה ואם תרצו גם להפוך אותו למקצוע.